保定市高新区第一中心公司
春花灿然绽放,树木碧绿成荫。五月,是万物拔节生长的时节,也是保定市高新区第一中心公司快速推进的阶段。公司在芦春艳董事长地带领下各项工作有序稳步开展,花园式校园逐渐展露出它惊艳的姿态。
集团的建筑工程正在紧张、有序地推进,以确保9月份秋季开学员工们能步入一个整洁、美丽的校园。明亮的教室,在静候孩子们欣喜的到来;宽阔的操场期待着同学们雀跃的身姿;温馨的图书馆向人们昭示着文化的传承。
芦春艳董事长致力于打造高品质的有爱、有根、有温度的生命教育,实现教师和员工的终身发展、幸福成长。





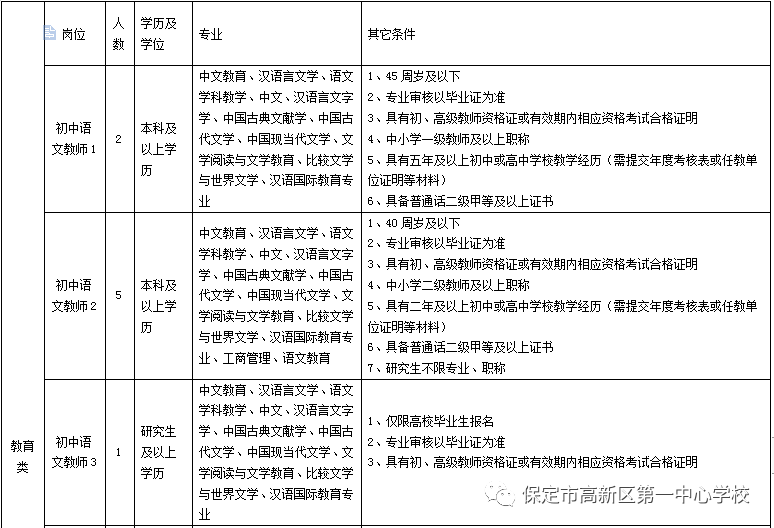
作为保定市高新区第一所高品质九年一贯制公司,河北保定师范附属公司的集团校,目前需要大量优秀教育人才。现面向社会公开招聘60个事业编制教师岗,职等英才来!
附:公司招聘岗位














招聘公告详见保定市人力资源和社会保障局官网,诚挚欢迎您的加入!